王润石:中小商业银行构建家庭财富传承服务体系探索
相较于大型银行私人银行聚焦高净值人群、服务门槛高、流程标准化的特点,中小商业银行立足区域、贴近民生的核心优势,在中等收入家庭财富传承及管理领域具备天然的亲和力与灵活性。中等收入家庭财富传承的核心诉求并非“资产增值”,而是“资产平稳、定向传递”,规避继承纠纷、防范资产流失、延续家庭责任与价值观,这与中小商业银行“普惠金融、精准服务”的定位高度契合。
中小商业银行突破自身专业边界,联合律所、税所、公证处、保险公司、信托公司等专业机构,构建“银行牵头、多方联动、全程陪伴”的服务模式,为中等收入家庭提供覆盖“生前规划、身后执行”的全周期、定制化财富传承服务,打造区别于大行私行的特色竞争力,真正实现“让中等收入家庭的财富传承无后顾之忧”。
一、分家庭结构精准规划,贴合中等收入家庭实际需求
中等收入家庭结构多样,核心诉求差异显著,中小商业银行联合多方机构,针对不同家庭结构的核心挑战,制定差异化的规划策略与工具组合,拒绝“一刀切”,确保服务精准适配。
(一)独生子女家庭要规避转继承风险,确保资产定向传承
此类家庭的核心痛点是,父母离世后,若祖辈(爷爷奶奶、外公外婆)健在,容易引发“转继承”,导致父母遗产部分流向叔伯姑舅等旁系亲属,无法实现资产全部传承给独生子女的意愿。结合中等收入家庭资产规模适中(多为房产、存款、少量股权或理财)的特点,联合律所、公证处,聚焦“定向、无争议”核心目标。
1.规划重点
这类家庭的规划重点是排除旁系亲属继承可能,确保全部资产定向、完整传承给独生子女,同时防范子女婚后财产混同风险。
2.联合律所、公证处,协助订立合法有效遗嘱
由律所律师提供专业指导,结合家庭资产实际,明确遗嘱内容(全部资产由独生子女一人继承),明确该遗产为子女个人财产,与配偶无关;公证处提供遗嘱公证服务,确保遗嘱的法律效力,避免后续争议。中小商业银行负责梳理家庭资产清单,同步提供资产托管、资金监管服务,确保遗嘱中涉及的金融资产可精准追溯、顺利划转。
3.联合律所、不动产登记中心,办理生前赠予
针对房产、股权等核心资产,由律所律师起草赠予协议,明确赠予主体、客体及归属,规避赠予过程中的法律风险;中小商业银行协助办理资金结算、股权变更等相关金融手续,不动产登记中心配合办理房产过户,实现资产提前定向转移,从根源上避免转继承。
(二)多子女家庭重点是平衡利益、化解矛盾,实现个性化传承
此类家庭的核心挑战是,子女间利益分配不均易引发家庭矛盾,部分家庭存在对某一子女倾斜、对孙辈隔代传承等个性化需求,且中等收入家庭资产规模有限,难以承担大行私行高额的信托、传承服务费用。中小商业银行联合信托公司、律所,推出适配中等收入家庭的轻量化服务,兼顾公平与效率。
1.规划重点
这类家庭的规划重点是公平分配的基础上,满足个性化传承意愿,防范家庭纠纷,降低服务门槛,提升性价比。
2.联合信托公司、律所,推广中等门槛家庭服务信托
针对中等收入家庭,推出门槛100万元左右的家庭服务信托(区别于大行私行千万级门槛),由信托公司负责信托设立、资产托管与分配执行,律所律师提供信托合同审核、法律风险规避服务,中小商业银行负责客户对接、资产归集(如存款、基金、保险等金融资产),并全程陪伴客户制定分配规则,灵活适配个性化需求:
教育激励,约定子女考上大学、研究生等节点,由信托公司按照约定比例支付奖励金,由中小商业银行协助核实相关证明材料,确保资金精准发放。婚姻护航,明确信托资产独立于子女婚后夫妻共同财产,若发生婚变,不参与财产分割,由律所提供法律支持,保障资产安全。养老补充,为父母设定每月固定领取的养老金,由信托公司按月划转至父母银行账户,中小商业银行负责账户监管、明细查询,确保父母晚年生活保障。
3.由律所律师协助起草遗嘱,明确每项资产的分配比例、方式
针对倾斜性分配意愿,提供合法合规的表述建议;公证处提供遗嘱公证服务,同步配合录音录像,留存立遗嘱时神志清醒的相关证据,避免日后子女因遗嘱效力产生争议;中小商业银行协助梳理资产明细,确保遗嘱内容与资产实际一致,便于后续执行。
(三)独身或仅与父母共处家庭,规避“无人继承”,保障意愿落地
此类家庭(如独身人士、丁克家庭)的核心挑战是,自身失能后无人照料、财产无人管理,离世后遗产可能成为“无人继承”财产,无法按照自身意愿处置。中小商业银行联合律所、公证处、养老机构,聚焦“指定执行人、明确受益人”,构建“人身保障+财产传承”双重防护体系。
1.规划重点
指定可靠的意定监护人、遗产执行人与受益人,确保失能后有人照料、身后财产按意愿处置,规避无人继承风险。
2.联合律所、公证处,推行“意定监护+遗嘱”黄金组合
在客户意识清醒时,由律所律师指导起草意定监护协议,协助客户指定信任的人(如兄弟姐妹、侄甥、亲密朋友)作为意定监护人,明确监护职责(失能后的医疗决策、生活照料、财产管理);同时订立遗嘱,明确身后财产赠予对象(个人、公益机构等),公证处对意定监护协议、遗嘱进行双重公证,确保法律效力;中小商业银行负责财产托管,协助意定监护人在客户失能后,依法管理银行账户、理财等金融资产,保障资产安全。
3.联合律所、养老机构,签订遗赠扶养协议
针对无亲属可依靠的客户,由律所律师起草遗赠扶养协议,协助客户与信任的非亲属(如长期照料的保姆、养老机构)签订协议,明确扶养义务(生活照料、医疗护理、身后安葬)与遗产赠予条件;养老机构提供专业的扶养服务,中小商业银行负责协议履行监督、遗产托管,确保扶养义务落实到位,遗产按协议约定赠予扶养人,避免无人继承的情况发生。
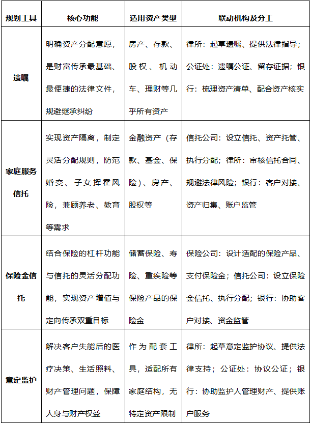
二、整合核心规划工具,联动多方机构筑牢传承基础
无论何种家庭结构,中等收入家庭财富传承的核心是“合法、安全、便捷”,由中小商业银行牵头,整合遗嘱、家庭服务信托、保险金信托、意定监护等核心工具,联动律所、税所、公证处、保险、信托等机构,明确各工具的适用场景与协同方式,为客户提供一站式工具支持,同时降低服务成本。

中小商业银行结合中等收入家庭的认知特点,联合各方机构,协助客户做好前置准备,为财富传承奠定基础,避免因准备不足导致传承受阻。
(一)资产清单梳理
由中小商业银行牵头,协助客户全面梳理所有资产,包括银行存款、理财、房产、股权、机动车、电子资产(微信、支付宝、股票账户)、虚拟资产等,明确资产金额、存放地点、账户密码等关键信息,整理成规范清单;律所提供资产归属确认指导,公证处协助对清单进行公证(可选),确保清单的真实性、完整性,同时告知客户可信赖的家人或遗嘱执行人,避免资产“失联”。
(二)尽早规划引导
联合律所、税所,通过线下沙龙、社区宣讲、一对一咨询等方式,向35-50岁的中等收入家庭普及财富传承知识,明确该年龄段是规划黄金期(家庭结构稳定、资产规模适中、身体状况良好),引导客户摒弃“传承是老年人的事”的误区,提前规避风险。
(三)动态调整服务
由中小商业银行建立客户档案,联合律所、税所、信托公司等机构,定期跟踪客户家庭状况(结婚、生子、购房、亲人离世)、资产变化及法律法规调整情况,建议客户每3-5年或发生重大事件时,重新审视并更新规划方案,确保方案始终适配客户需求。
三、优化继承执行流程,发挥银行“总协调人”核心作用
中等收入家庭在继承过程中,往往面临“不知如何下手、对接机构烦琐、流程不熟悉”等问题,相较于大行私行侧重“资产托管”,中小商业银行更注重“全程陪伴、高效执行”,联合各方机构,扮演“总协调人”和“执行助手”的角色,帮助继承人平稳、高效完成继承事宜,减少麻烦与成本。
(一)启动响应与情感支持
客户不幸离世后,中小商业银行第一时间与继承人取得联系,表达慰问,同时告知后续继承流程、所需材料及可提供的全程服务,缓解继承人的心理压力;同步联动律所、公证处,为继承人提供初步的法律、公证咨询,解答基础疑问。
(二)协助查询与确认资产
中小商业银行依托自身金融资质,结合最新监管政策,协助第一顺序继承人查询已故亲人的银行存款、理财、基金等金融资产及交易明细,简化小额存款(通常5万元以内)的提取手续,无需强制公证,降低继承人的时间与成本。联合不动产登记中心、证券公司、基金公司、保险公司等机构,协助继承人梳理已故亲人的全部资产,包括不动产、金融资产、公司股权、保险、电子及虚拟资产等,形成完整的资产继承清单,明确每项资产的继承依据与办理流程。
(三)提供专业执行支持
若客户生前订立了遗嘱并指定了遗产管理人(可由中小商业银行或律所担任),则由遗产管理人牵头,严格按照遗嘱内容,联合公证处、不动产登记中心、证券公司等机构,协助办理房产过户、股权变更、资金划转等事宜,确保遗嘱意愿落地。
若客户设立了家庭服务信托或保险金信托,中小商业银行协助信托公司,按照信托合同约定,启动分配流程,核实受益人身份,协助受益人办理领取手续,确保资金及时、精准到账。
联合保险公司,协助受益人准备理赔材料(死亡证明、亲属关系证明等),全程代办理赔手续,指定受益人的保险金直接给付,无须经过复杂的继承程序,提高理赔效率。
多方资源协调,继承过程涉及公证处、不动产登记中心、证券公司、税务部门等多个机构,中小商业银行利用自身区域资源优势,主动对接各方,协调解决继承人在办理过程中遇到的“卡壳”问题(如材料缺失、流程烦琐、政策不熟悉等),简化办理流程,缩短办理周期,让继承人“少跑腿、不跑腿”。
联合税所、律所,为继承人提供专业的税务与法律咨询服务,就继承过程中可能涉及的税务问题(如出售继承房产的个税、未来可能开征的遗产税等)提供合理建议,规避税务风险;就继承纠纷、资产归属争议等问题,提供法律支持,协助继承人通过合法途径解决争议。
四、中小商业银行特色优势
中小商业银行联合多方机构服务中等收入家庭财富传承,核心优势在于“接地气、低成本、高适配、全陪伴”,与大行私行形成差异化竞争:
(一)门槛适配
针对中等收入家庭资产规模,推出低门槛服务(如100万元家庭服务信托),拒绝“高门槛、高收费”,让中等收入家庭也能享受专业的财富传承服务。
(二)精准贴近
立足区域社区,深入了解本地中等收入家庭的家庭结构、传承需求,联合本地律所、公证处、养老机构等,提供本土化、个性化服务,避免标准化流程与实际需求脱节。
(三)全程陪伴
从生前规划(资产梳理、工具选择、协议起草)到身后执行(资产查询、手续代办、纠纷协调),全程一对一陪伴,解决客户“不懂、不会、不敢”的问题,体现人文关怀。
(四)多方联动
打破机构壁垒,牵头整合律所、税所、公证、保险、信托等多方资源,为客户提供一站式服务,无需客户自行对接多个机构,降低客户时间与精力成本。
综上,中小商业银行通过联合多方专业机构,聚焦中等收入家庭“资产平稳传承、规避风险、意愿落地”的核心诉求,结合不同家庭结构制定差异化方案,整合核心工具、优化执行流程,打造具有自身特色的财富传承服务,既填补了大行私行服务空白,又彰显了中小商业银行“普惠金融、服务民生”的核心定位,实现客户、银行与合作机构的多方共赢。
